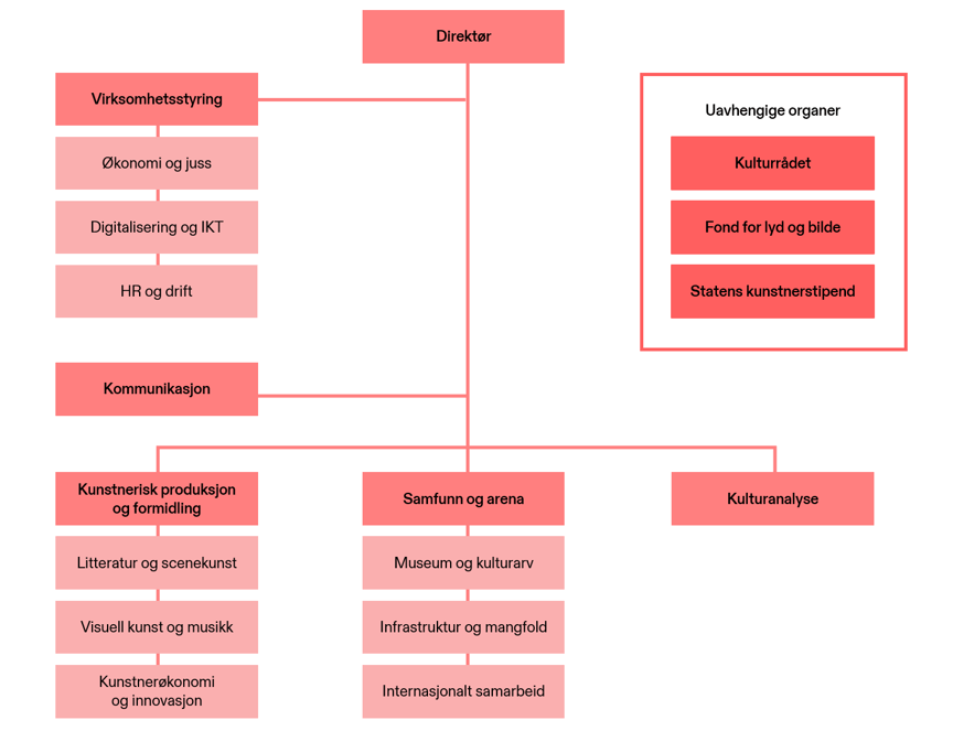
Organisasjon

Virksomhetsstyring
Avdelingen har ansvar for strategisk og operativ styring av Kulturdirektoratet. Den skal sikre drift i samsvar med god praksis for offentlig forvaltning, departementets føringer og instrukser, og interne strategier og mål. Seksjonene i avdelingen har utførende ansvar for digitalisering og IKT, mål- og risikostyring, økonomi, juss, HR og drift. Avdelingen er faglig støtte for andre avdelinger innenfor disse områdene.
Kommunikasjon
Avdelingen har det faglige ansvaret for intern og ekstern kommunikasjon, og for å gjennomføre eksterne arrangementer. Kommunikasjonsarbeidet skal gjøre virksomhetens oppgaver bedre kjent for viktige målgrupper og for befolkningen, og legge til rette for god dialog med myndigheter. Kommunikasjonsavdelingen håndterer mediekontakt på vegne av Kulturdirektoratet og de uavhengige organene Kulturrådet, Statens kunstnerstipend og Fond for lyd og bilde.
Kunstnerisk produksjon og formidling
Avdelingen skal sikre god forvaltning og utvikling av Kulturdirektoratet som sekretariat for de uavhengige organene Kulturrådet, Statens kunstnerstipend og Fond for lyd og bilde. Tilskuddsforvaltning og annen saksbehandling er en sentral del av dette arbeidet. Avdelingen driver informasjons- og veiledningsarbeid, produserer kunnskap, utreder og gir råd til departement og uavhengige organer. Avdelingen har utstrakt dialog med kunst- og kulturfeltet, og bidrar at kunst og kultur av høy kvalitet blir laget og gjort tilgjengelig for flest mulig.
Samfunn og arena
Avdelingen forvalter Kulturdirektoratets ansvar for å utvikle og styrke museumssektoren i Norge, og for å ivareta kulturarven i landet. Avdelingen bistår i forvaltningen av statstilskudd til museer og kulturinstitusjoner, og er sekretariat for Kulturrådets tverrgående ordninger. Avdelingen er ansvarlig for virksomhetens internasjonale samarbeid, mangfoldsoppdrag, klima- og miljøarbeid, og arbeid med samer og nasjonale minoriteter.
Kulturanalyse
Avdelingen har det samlede ansvaret for Kulturdirektoratets arbeid med statistikk, kunnskap og analyse, og bidrar til at direktoratet er aktiv i samfunnsdebatten. Avdelingen skal produsere og formidle kunnskap som er relevant både for direktoratet og kultursektoren, og bidra til at Kulturdirektoratet er en tydelig rådgiver overfor Kultur- og likestillingsdepartementet.
Uavhengige organer
Kulturrådet, utvalget for Statens kunstnerstipend og styret for Fond for lyd og bilde er uavhengige organer som gir tilskudd til kunst- og kulturprosjekter og kunstnerskap over hele landet. Kulturrådet er oppnevnt av Kongen i statsråd. Utvalget for Statens kunstnerstipend og styret for Fond for lyd og bilde er oppnevnt av Kultur- og likestillingsdepartementet.